导读:
新建4.8万m3/d规模的给水处理工艺(其中送水泵房及污泥处理系统规模为9.8万m3/d),水厂原水取自放牛洞水库或潖江河,净水厂出厂水质目标满足《生活饮用水卫生标准》(GB5749-2006)标准。
网格絮凝斜板沉淀池、V型滤池、清水池、加药间、反冲洗泵房、排水池按4.8万m3/d一次完成,原水提升泵房、送水泵房及配电间、排泥池、浓缩池、脱水机房按9.8万m3/d一次完成。
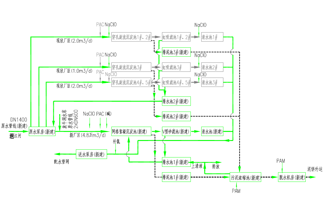
一、工艺流程图:

二、主要构筑物:
(1)原水泵房
设计规模:9.8万m3/d; 提升泵工艺参数:选用5台混流泵,4用1备,Q=1261m3/h, H=5-8m, N=75kW。泵站内设置两台循环齿耙式格栅,格栅间隙:b=5mm;安装角度α=70°,配套电机功率:N=1.5KW,每道格栅前后均设检修闸门,闸门设备检修时关闭。
(2)网格絮凝斜板沉淀池
规模为4.8万吨/天,设为1座2组,设计自用水量为日处理水量的10%。
1)絮凝池采用竖井网格絮凝池,每组30个竖井,竖井内安装涡流网格絮凝装置。絮凝反应池根据速度梯度变化分为四级,其中1-10#竖井为一级,11-20#竖井为为二级,21-25#竖井为为三级,26-30#竖井为为四级,第四级竖井不设絮凝装置,总絮凝时间约20min。
2)沉淀池采用侧向流倒V型斜板沉淀池,采用泥斗式重力排泥。设计水平流速12.3mm/s,设计颗粒沉速0.14mm/s,斜板安装角度60°,垂直板间距35mm,竖直板间距70mm。
(3)V型滤池
处理水量为4.8万m3/d。自用水系数1.05。
设置V型滤池一座,分6格单排布置,每格过滤面积54.0m2。
滤速6.48m/h, 强制滤速:7.78m/h。
(4)清水池
设1座,分两格,总有效库容约为9000m3 ,有效水深为5米。
(5)加氯间
加氯间利用厂区原有送水泵房进行改造。消毒剂采用现场电解NaCl溶液制备NaClO进行投加,设计有效氯投加量为4mg/L,设置预加氯投加点4个,滤后加氯投加点4 个,补氯投加点1个。
电解法NaClO发生器采用2台,1用1备,单台产量为20kg/h。
(6)加药间
1)PAC投加系统:
外购商品PAC,有效Al2O3浓度10%,采用储罐贮存,原液计量投加。最大投加量:30mg/L;投加点:设置1个投加点,投加至管式混合器前。投加设备:设置数字计量泵共2台(1用1备)。
2)碳酸钠投加系统:
设计最大投Na2CO3粉末为30mg/L,Na2CO3粉末配制浓度为20%,密度为1.2Kg/L;投加点:设置1个投加点,投加至管式混合器前。投加设备:设置数字计量泵共2台(1用1备)。
(7)反冲洗泵房、送水泵房及变配电间
1)反冲洗泵房:设滤池反冲洗设置水泵3台,两用一备,水泵参数为Q=582m3/h, H=12m,N=30KW。设置2台罗茨鼓风机,1用一备,鼓风机参数Q=53.6m3/min,P=39.2kPa,N=55kW,设变频控制。
2)送水泵房:
设计规模9.8万m3/d,时变化系数1.5,土建及设备安装一次完成。设置5台泵组,4用1备,水泵参数为:Q=1550m3/h, H=48m,N=280KW,变频调速泵。